Âåñòíèê ¹ 5/ 1998

IN MEMORY OF A GREAT EPISTEMOLOGICAL
AND EDUCATIONAL SCIENTIST PROFESSOR VASILY VASILYEVICH DAVYDOV

Mariane Hedegaard

I will always remember Professor Davydov as both a warm, kind, playful person and as an admirably sharp theoretician and the finest researcher in educational psychology I have met. It is seldom to meet both kindness, playfulness and sharpness in the same person, but I am convinced that Professor Davydov’s warmth, kindness and playfulness contributed to his magnificence as a researcher because he was open to other persons and he could use his warmth and playfulness together with his theoretical sharpness to construct new forms of classroom teaching that gave new solutions to traditional educational and philosophical problems.

My First Impression of Professor Davydov

But, before describing how I conceptualize his solutions to educational and philosophical problems, I would like to tell about my first meeting with Professor Davydov. I met Professor Davydov in 1982 in Helsinki at a Finnish teacher’s congress. He was, of course, the celebrated guest speaker and at that time President of the Russian Academy of Education. He was escorted by several Russian security people. Invited by Yrjö Engeström, Pentti Hakkarainen, Irina Koskinen, among others. I was the only non-Finnish, non-Russian person among the congress participants and did not really fit in although I gave a presentation at the congress. I felt a little awkward because I did not understand the languages, neither Russian nor Finnish. What happened! Professor Davydov took me under his wings, and in the afternoon, before anybody knew it, Davydov, Pentti Hakkarainen (who was his translator) and I were out in town, looking at books, going for cowboy trousers for Davydov’s daughter and drinking coffee at a café. We took the tram around and I remember him telling how many people he was the director of; I think I did not really understand his position so I just shrugged my shoulders and he laughed and we had a great time. Professor Davydov told a good deal of stories which Pentti translated. We had to be back for a reception in the evening at some ambassador’s home. The Russian security people were upset that Davydov had disappeared. But I do not think Davydov felt so guilty and in the evening he improvised as an excellent singer for the whole party at the reception. The rest of the time Davydov was driven around in a limousine, and I understood that he was really an important person. This formal aspect he was able to let one forget when he started singing, joking and laughing. Since then I met professor Davydov several times, and each time I have had the joy of listening to his wonderful improvised song performances. We have never been able to talk together directly without a translator, but I always enjoyed being around him and we always succeeded to talk some small talk by the help of others who were willing to translate.

Professor Davydov was very active as a standing member of the ISCRAT (International Society for Cultural Research and Activity Theory) and took the initiative to arrange the third ISCRAT Congress in Moscow. During a time with big changes in Russia, one has to admire that he and his colleagues, Vitaly Rubtsov being chairman, were able to arrange this congress in June 1995. When professor Davydov suggested that the Fourth ISCRAT congress should be in Denmark in 1998, I accepted to become the president and he was often in my thoughts when I prepared the congress. I thought of him as the most important judge of my efforts and I was really sad that he was not able to attend the congress. Even if Professor Davydov could not be with us physically at the Fourth Congress in June 1998, his spirit was with us since he had already prepared his keynote speech «A new approach to the interpretation of activity structure and content». I really want to thank his wife Dr. Lioutsia Bertsfai for bringing his speech and Professor Joachim Lompsher for reading it at the Fourth ISCRAT congress.

I find Professor Davydov’s work important both for the theory of epistemology and education and his experimental research of learning and teaching in school.

Epistemological Theory

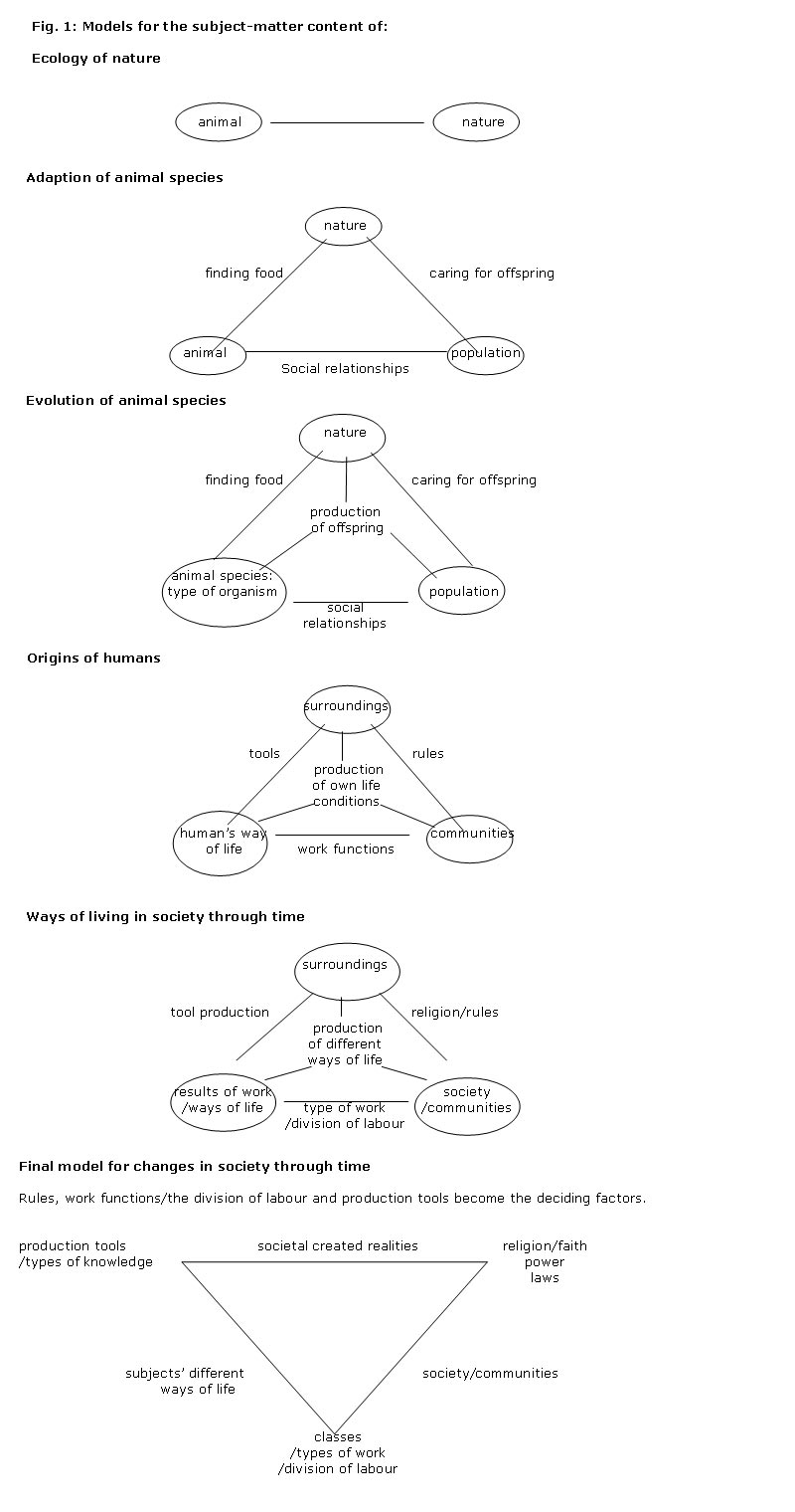
In his theory of knowledge and thinking, Davydov succeeded in solving the problem between situated and abstract knowledge and integrated these conceptions into a connected theory of knowledge and thinking. His use of germ-cell models as a methodological tool is the key to understand this integration of abstract knowledge with the concrete complex and situated knowledge of a domain. Core concepts of a knowledge domain are seen as defining each other and become the germ-cell of this knowledge domain. Within the germ-cell model these key concepts are depicted as dialectically related so that these concepts are each others conditions. When pointed out, these key conceptual relations would be obvious in all concrete cases within the knowledge domain of the subject area. An example is the relation between work and commodity in the knowledge domain of economics, another is the relation between species and population in the knowledge domain of evolution. If one changes one of the phenomena described within these conceptual relations in a concrete case, then the other relational element also changes.

Within my own research, I will demonstrate the idea of subject-matter analyses based on the idea of organizing key concepts into germ-cell models. These subject-matter analyses took place within the domains of evolution of animals, the origin of humans and the historical change of society, and was used in experimental teaching of the social science subject in 3-5th grade in the Danish elementary school (Hedegaard, 1988). Fig. 1 illustrates how the germ cells of these three domains are connected to each other through the construction of the germ-cell models.

The subject-matter analyses of the three subject domains: the evolution of animals, the origin of man and the historical change of society resulted in germ-cell models where the concepts of the earlier versions were gradually transformed into the following model, so that this second model contained the conceptual relation of the earlier model on a higher level. The different phases of the models were developed as the teaching progressed. In all phases of modeling, subject-matter consultants were connected to the project who were specialists in history, biology and geography. Their advice was sought for both the abstract concept relations and the concrete examples on which the models could be used.

It is important to point out that the models gradually developed through analyses of subject-matter content in the respective subjects of biology, geography and history, but it should also be noted that, through their problem solving, the children developed their own variations of these subject-matter models.[1]

Educational Theory

With his theory about theoretical knowledge and thinking Davydov (1992, 1988-1989) has constructed a tool for creating conditions for subject-matter teaching on a very high level where the pupils acquire abstract concepts to explore concrete situated knowledge. Thereby they become able to organize their own situated knowledge with the tools of the key concepts of a science subject.

Because the central concepts or the germ cell is abstract and thereby simple it is possible to use it for guiding teaching even in the early grades and for children to acquire and use this model as his own tool, such as is demonstrated in Davydov’s own research in mathematics (1977) and art (1988-1989), in Markova (1978-79) and Aidarova’s (1982) research in mother tongue language, in Lompscher (1984) and Hedegaard’s (1988) research in biology and in Hedegaard & Sigersted’s (1992) research in history.

This dialectic between the abstract and concrete is transformed into his theory of education where one always has to ascend from the abstract to the concrete in teaching/learning. Here Davydov (1982) argues that learning activity has three parts: (1) the motive formulation, (2) learning tasks and (3) reflection, and these three parts should be reflected in the steps of teaching activity, (1) goal formulation (2) learning tasks and (3) evaluation, where these three parts in Davydov’s theory are guided by the special content of the germ-cell model and the transformation of the germ-cell model through the learning/teaching activity.

One could then ask if all teaching has to be subject specific, based on analyses of the subject matter and of finding a germ cell that can guide teaching. Of course, I would say, but this does not mean that teaching only concerns the specific subject matters; it should also be developmental and transcend this and the developmental aspect is acquired through the children’s acquisition of learning motives and the method for how to proceed when learning. I find that Davydov has solved the opposition between «developmental teaching» and subject-matter teaching and united them into a single mode in teaching/learning theoretical knowledge and thinking modes.

Future Inspirations

Davydov has pointed to other areas that need to be the object of investigation and theorizing (Davydov, 1991). (1) Understanding transformation, (2) collective and individual activity, (3) structure and components of activity, (4) different kinds of activity, (5) understanding communication, (6) connection to other theories, (7) organizing interdiciplinarity, (8) four stages in the study of activity. At the third congress, Davydov focused especially on the relation between collective and individual within different forms of activity. He pointed out that it is important to develop the theory of activity to cover social practice within the different societal institutions. In his lecture for the fourth congress he started to outline a new structure of activity where the relation between motive and need was explicated.

It is a painful loss that Professor Davydov is no longer among us, but his theoretical and educational contributions as well as his perspective for the activity theory will live among us for many generations, because I am sure that his theory and ideas will give rise to much new research in the coming years.

  1. Aidarova, L. (1982). Child development and education. Moscow: Progress.
  2. Davydov, V.V. (1977). Arten der Verallgemeinerung im Unterricht [The art of general instruction]. Berlin: Volk und Wissen.
  3. Davydov, V.V. (1982). Ausbildung der Lerntatigkeit [Development of learning activity]. In: V.V. Davydov, J. Lompsher, & A.K. Markova (Eds.), Ausbildung der Lerntatigkeit bei Schulern. Berlin: Volk und Wissen.
  4. Davydov, V.V. (1988-1989). Problems of development teaching. Soviet Education, 30, No 8-9-10.
  5. Davydov, V.V. (1991). The content and unsolved problems of activity theory. Multidiciplinary Newsletter for Activity Theory, no 7/8.
  6. Engestrom, Y. (1987). Learning by expanding: An activity - theoretical approach to developmental research. Helsinki: Orienta-Konsultit.
  7. Hedegaard, M. (1988). Skoleborns personlighedsudvikling [School children’s development of personality]. Aarhus: Aarhus Universitetsforlag.
  8. Hedegaard, M. & Sigersted, G. (1992). Undervisning i samfundshistorie [Teaching social science]. Aarhus: Aarhus Universitetsforlag.
  9. Lompscher, J. (1984). Problems and results of experimental research on the formation of theoretical thinking through instruction. In: M. Hedegaard; P. Hakkarainen. & Y. Engestrom (Eds.), Learning and teaching on a scientific basis. Aarhus: Aarhus University, Institute of Psychology.
  10. Markova, A.K. (1978-1979). The teaching and mastery of language. Sovjet Education, XXI, no 2-3-4.

[1] A variant of these models were subsequently adopted in Engeström’s theory of learning by expanding (1987).
Back | E-mail